ページの先頭です。 メニューを飛ばして本文へ

稲作情報

印刷用ページを表示する 掲載日:2026年3月26日更新

たむらの稲作情報第1号

「たむらの稲作情報」は田村管内(田村市・三春町・小野町)生産者向けの水稲の技術情報誌です。
ご不明な点があれば、田村農業普及所(内山)までご連絡ください。
(電話0247-62-3113)

 

注意

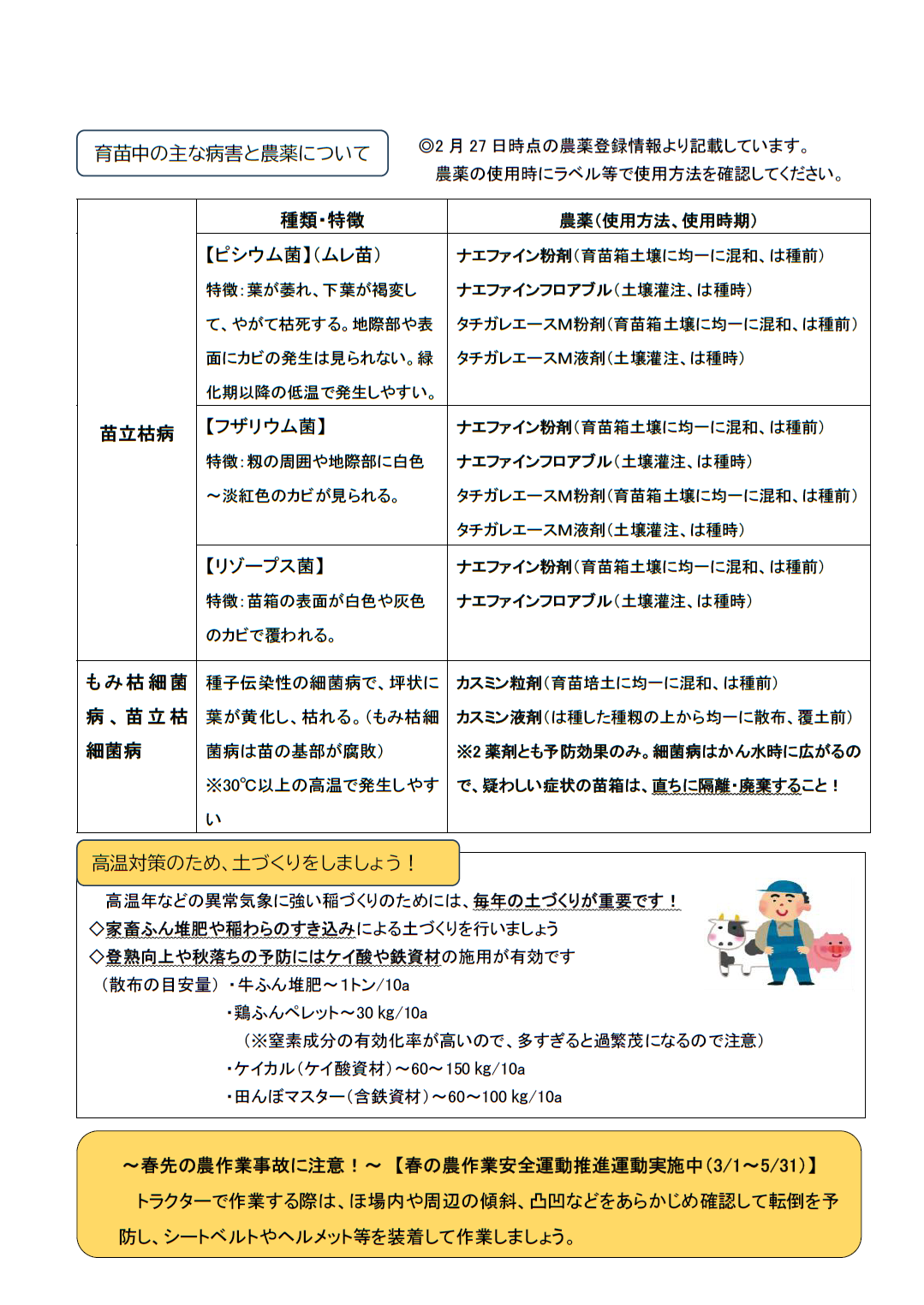
なお、以下の稲作情報に掲載している農薬の使用方法については、発行日時点の登録情報に基づいています。
農薬を使用する際は、最新の登録情報を確認してから使用しましょう。


稲作情報第2号

稲作情報第2号_2
R8たむらの稲作情報第2号.pdf

稲作情報第1号
稲作情報第1号_2
R8たむらの稲作情報第1号.pdf

Adobe Reader

PDF形式のファイルをご覧いただく場合には、Adobe社が提供するAdobe Readerが必要です。
Adobe Readerをお持ちでない方は、バナーのリンク先からダウンロードしてください。(無料)